当前位置: 网站首页 >> 正文

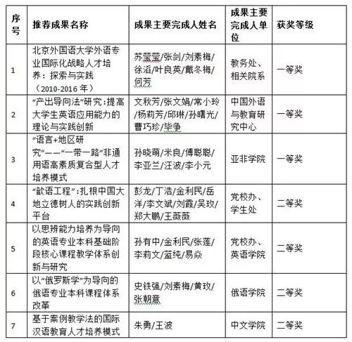
亚非学院“语言+地区研究——‘一带一路’非通用语高素质复合型人才培养模式”获北京市高等教育教学成果一等奖

发布者: [发表时间]:2017-07-05 [来源]:

近日,北京市教育委员会、北京市人力资源和社会保障局、北京市财政局发布了《关于表彰北京市教育教学成果奖的决定》,我院“语言+地区研究——“一带一路”非通用语高素质复合型人才培养模式”项目荣获2017年北京市高等教育教学成果一等奖。

我校共有7项成果荣获2017年北京市高等教育教学成果奖。

(2018年5月18日)